哪些國家有代理孕母?找代孕生一胎要多少錢?過來人曝8大注意事項

2025-11-11 16:04
由於台灣目前未開放代孕,有需求者只能尋求國外合法且允許外國人使用這項服務的地區。(示意圖/取自Unsplash)
由於台灣目前未開放代孕,有需求者只能尋求國外合法且允許外國人使用這項服務的地區。(示意圖/取自Unsplash)

由於台灣目前未開放代孕,有需求者只能尋求國外合法且允許外國人使用這項服務的地區。根據我們當時的查詢,這類國家並不多,包括:美國部分州、加拿大、烏克蘭、吉爾吉斯、哈薩克、喬治亞、希臘。

孩子不是我生的?表1。(圖/遠流提供)
孩子不是我生的?表1。(圖/遠流提供)

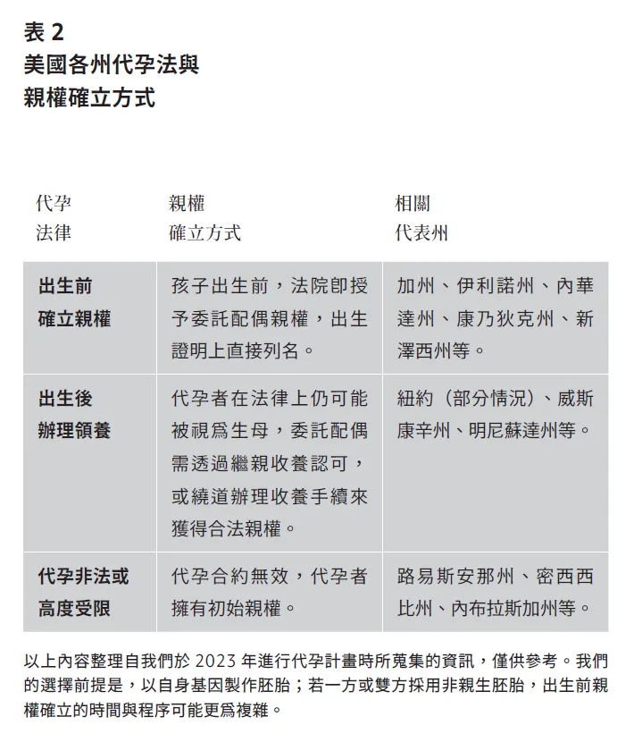
這些國家和地區對親權的確立方式大不相同。有些能在嬰兒出生前,透過法院預先確立委託配偶的親權;有些則待出生後,經由收養(Adoption)或透過繼親收養(Second-parent Adoption)認可程序移轉親權。目前在美國部分州、烏克蘭、哈薩克、喬治亞、希臘,法律容許出生前即確立親權,讓委託配偶在孩子出生後直接擁有法律上的父母身分;而加拿大、俄羅斯、吉爾吉斯,則多半需經過出生後的收養流程。

對於我們而言,能在出生前透過法院取得合法親權,是減少風險、節省時間和成本的關鍵。若必須經歷冗長的收養或轉讓流程,除了增加法律程序和時間成本,也會在心裡帶來不小的焦慮。特別是各國代孕法仍在變動、辯論、調整的階段,選擇法律架構穩定、程序淸晰的國家,是理性且必要的準備。

此外,在大多數國家,對單身者或多元成家的法律態度仍不明確。少數如俄羅斯、烏克蘭、喬治亞較為保守,明文排除特定群體。而美國部分州對單身者和LGBTQ+相對開放,是値得關注的亮點。

然而,若將重點放在出生前即確立親權的法律保障上,目前可選擇的國家其實更有限,僅剩:美國部分州、烏克蘭、哈薩克、喬治亞。考量地緣政治與戰爭風險,烏克蘭和喬治亞的情勢令人擔憂。因此,美國成為我們最放心,也最具可行性的選項。

補充一點:目前烏克蘭代孕雖仍屬合法,但受烏俄戰爭影響,多數代孕機構已轉移至相對安全的基輔等地。這段期間,烏克蘭議會也研擬修法,計畫限制外國人在戒嚴期間及其結束後3年內進行代孕,並且要求登記。政策日趨嚴格,進一步增加整體的不確定性。

深入分析美國各州差異

不過,美國並沒有聯邦層級的統一代孕法,各州立法自由,因此可將美國的代孕政策粗分為三類:

1.友善州

合法,親權可預先確立(若州內設有台辦處,可加快出生證辦理與認證)。

2.中立州

法律模糊,代孕可能合法但缺乏明確保障。

3.限制州

代孕非法或有高度限制。

在友善州,委託配偶可在孩子出生前申請出生前親權裁令(Pre-Birth Order, PBO),確保代孕者並無親權,孩子的出生證明(Birth Certificate)直接列上委託配偶姓名,大大簡化了整個流程,也避免掉許多變數。

我們當時篩選出的友善州包括:加州(California)、伊利諾州(Illinois)、內華達州(Nevada)。其中,我們最傾向加州。該州不但法律制度成熟、親權保障完善,且交通便利,生活條件和語言環境對我們來說更能適應。

孩子不是我生的?表2(圖/遠流提供)
孩子不是我生的?表2(圖/遠流提供)

藉由諮詢主動出擊

網路上關於代孕的討論多聚焦於費用、「借腹生子」的合法性,以及是否歡迎外國人等基本問題,但鮮少談及最關鍵的實務操作。對求子父母而言,更需要的是實際指引與成功案例。 (相關報導: 武則天後宮三千!和男寵恩愛洩慾望,為何都沒懷孕原因曝光 更多文章

除了掌握整個流程、預估總支出、了解付款節點、安排胚胎運輸外,更要理解如何選擇代孕者,並與之建立良好關係。這不僅關乎雙方信任,更深深影響寶寶健康。寶寶對父母而言,說白一點就像「小人質」,足以掐住父母的心窩。尤其對不孕者來說,寶寶是無價珍寶,無論如何都不願讓這段旅程無疾而終。

因為你,我們得以前進,你的支持是我們的動力
今日精選
更多文章
台灣「假名人詐騙」愛用主角曝光!榜一大姊火大:數發部不要只會統計
啟動「潛」浸式水域課程!樹德家商學生化身潛水員 探索水域運動新「職」界
在地安養、在地老化 信義鄉老人活動中心暨日照中心完工啟用
iPhone衛星功能大進化!傳蘋果偷偷解鎖5大神奇功能,未來沒訊號也能導航
颱風天賣場大掃貨!全聯剩3款泡麵滯銷,老饕一吃大讚「低調神牌」:根本挖到寶
週三放颱風假?4縣市「這時間」宣布是否停班課!哪些縣市達停班課標準?氣象署解答
BBC遭遇史上最大危機!挨批「惡意剪輯川普演說」,總裁、新聞主管雙雙辭職—大分裂時代,公共媒體面臨「公正性的嚴酷試煉」
19歲女兒出國玩卻客死異鄉!父母痛訴「政府擺爛、毫無作為」:千萬別去這國家旅遊
解封美國政府參院過關 眾院議長承諾盡速開議
毒雞蛋吃下肚怎麼辦?重症醫示警天天吃「恐傷神經或肝腎」 如何自保一次看
台灣1蔬菜價格大降價!全台農民搶收「價錢甜到不行」,北農曝現在買能搶便宜
預算遭爆灌水?中油澄清:委託「台灣世曦」訪價編列,絕無浮報
新北男登山無聲墜谷!登頂順利回程卻遭虎頭蜂攻擊 專家揭近年3大墜崖主因
為什麼能力比你差的同事升遷了?但一直沒輪到你!專家曝職場上3件事千萬別做
桃園12日再放一天颱風假?脫離北北基獨自宣布停班課 張善政曝2大考量
台積電在美被告!前員工揭「報復性開除」內幕 怒指公司偏袒東亞人
圍棋》賴均輔名人中環碁聖賽再添一座冠軍!「碁聖」生涯累積七冠入袋
颱風鳳凰襲台後防疫拉警報!疾管署示警:四大傳染病風險升高
95歲巴菲特要退休了!4.8兆資產怎麼分配、健康狀況如何?他罕見全說了
品質穩才敢吃!毒蛋事件後網友狂推:好市多雞蛋最安心
94億怎變253億?三接「消失的百億」恐全民買單 羅智強怒轟:敗家子
11/12各縣市颱風假不斷更新!北北基桃宣布了,鳳凰颱風最新路徑、登陸時間地點曝
一句話讓主管羞愧反省!達人公開超強閒聊溝通術,讓任何人都想跟你多聊幾句
日本老牌美妝大廠迎來「史上最大虧損」!從預期盈利變大虧520億日圓,200員工恐遭「提前退休」
星粉敲碗!「星巴克®太妃核果風味拿鐵」回歸啦! 雀巢攜手星巴克推出節日限定系列 在家也能享受季節星風味
邊旅行邊賺錢很爽?揭開「最完美工作」神祕面紗,她淚訴:旅遊時間少得可憐
被驚爆工程費「灌水暴增」百億變253億 中油說話了:並非事實
股神巴菲特公開信宣布退休 稱接班人值得「託付你們的儲蓄以及我的積蓄」
3000元進國庫!開車手握方向盤卻「忽略1規定」,在國道被重罰,駕駛收到罰單才知道
「颱風假」是這樣來的:24年前一場悲劇,改變台灣防災思維
英特爾AI人事失火!技術大將跳槽OpenAI 陳立武決定「親自下來打」接掌AI團隊
不去越南泰國!遊客推1高CP值旅遊國家「物價便宜、風景美景點多」:可以去N次
桃園颱風假照規定停業!網大讚2百貨休業一天 櫃姐感動喊:7年第一次被體諒
翻轉布丁加碼開賣!這1天起重起販售,店員曝進貨時段
高市早苗表態「台灣有事說」!學者解析背後1目的:將如何激怒北京,不難想像
中國若武力侵台,台灣有辦法抵抗嗎?蔡英文全說了:1原因「很難被當犧牲品」
3800元充公國庫!「雨天開車忘記1動作」公路局曝一定重罰,一堆人收罰單才知道違法
川習會後稀土放寬藏玄機?中國擬推新制:排除美軍供應鏈
野村投信進駐高雄資產管理樞紐專區 資產管理業務再升級
桃園停班課、北北基正常上班,「住桃園但在台北上班,能放颱風假嗎?」勞動部解答了:2類人可合法放假
雙北桃園不同調!桃園人放假卻不快樂 跨縣市通勤崩潰抱怨:清晨6點等不到車
你的薪水有達標嗎?主計處公布最新平均薪資!做這1行比醫師還賺
台灣今年加入CPTPP無望?明年換「這共產國家」當主席 外交部:未必不利
鳳凰颱風資訊這樣來!氣象署聯手台大出動噴射機、精準觀測提升預報
北北基桃明天一起放颱風假?10縣市達停班停課標準!鳳凰颱風最新風雨預測曝光
正式登記市長初選 賴瑞隆酸柯志恩:連「他」都不敢挑戰還想要高雄人支持
停砍公教年金吵翻,一般勞工呢?未滿65歲領老年給付能加國保嗎 勞保局給解答
科技熱議》WSJ開箱文:我試用了首款人形家用機器人,它表現到底如何?
最會吃泡麵不是南韓!第1名人均81包是這國家 年消費81億萬包奪泡麵王
全聯2款水餃冷凍庫必囤!老饕推颱風天必備「大顆餡滿又多汁」:隨便煮都美味不破皮