首頁 新聞 關稅懶人包》台美關稅談判焦點!「一張圖看懂」對台股、產業、金融的影響
關稅懶人包》台美關稅談判焦點!「一張圖看懂」對台股、產業、金融的影響 行政院副院長鄭麗君說明關稅談判結果。左起依序為AIT執行理事藍鶯、美國貿易代表署葛里爾大使、美國商務部盧特尼克部長、鄭麗君副院長、楊珍妮政委、駐美代表處俞大㵢大使。(行政院提供)
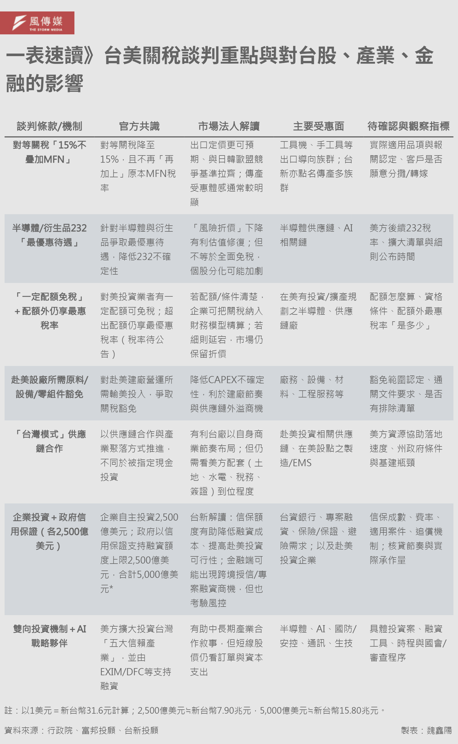
台美經貿對等關稅 談判終於拍板。行政院今(16)日表示,我方談判團隊於美東時間1月15日與美方完成總結會議,確認包括「對等關稅15%不疊加原MFN」、「半導體及半導體衍生品232關稅取得最優惠待遇」、以及「擴大供應鏈投資合作、深化台美AI 戰略夥伴關係」等多項預定目標。
隨不確定因素消除,以及「對等關稅15%不疊加MFN」與「半導體及半導體衍生品232關稅取得最優惠待遇」兩大利多加持下,今16日台股開高走高,早盤指數一度來到31339.39,再創歷史新猷。
《風傳媒》統整台美關稅談判重點與對台股、產業、金融的影響: 一表速讀》台美關稅談判重點與對台股、產業、金融的影響 更多新聞請搜尋🔍風傳媒
目前贊助金額 NT. 195
想要一起表達支持這篇文章?
贊助文章
更多文章
九份、十分輸了!新北最強景點狂吸3300萬人次,遊客讚:景觀設施真的全台第一! 原來新北人都去這裡玩!根據最新觀光人次統計,三重的「新北大都會公園」以突破 3,300 萬人次的驚人數字,毫無懸念奪下 2025 年新北最強景點王!有趣的是,前三名清一色由大型公園與購物中心包辦,顯示在忙碌的生活中,能讓家長輕鬆溜小孩、下雨天也能吹冷氣逛街的商場,魅力早已大勝九份、淡水等傳統老牌老街。2025年1-11月新北景點觀光人次排行第1名:新北大都會......
門市店員變世界冠軍! 他靠1資源3年逆襲金牌,115年免費課申請攻略 從一位普通的西服店門市人員,到站上韓國釜山「第40屆世界洋服同業聯盟大會」頒獎台,奪下「金手指組」金牌,甚至獲邀進入總統府接受副總統蕭美琴表揚。這段彷彿電影情節般的職涯逆襲,主角是台灣新銳裁縫師李建曄。而讓他從「看人做衣服」轉變為「自己做衣服」的關鍵推手,竟是一個隱身在桃竹苗分署的政府免費資源「衣啟飛翔創客基地」中。許多人懷抱職人夢,卻苦無門路入門,而李建......
放棄年薪超過300萬元工作!33歲女轉職改做1職業:環遊世界17國、再也不用進辦公室 美國一名33歲女子帕里什(Alanna Parrish)原本在房地產領域工作,年薪超過新台幣300萬元,卻因嚮往自由與冒險人生,於2022年毅然辭去高薪工作,甚至賣掉位於加州灣區的公寓,投入全職「看家員」行列。透過替屋主照顧寵物、維護住宅與日常事務,換取住宿與基本生活費,他至今已走訪全球17座城市,展開與眾不同的冒險。放棄高薪白領,改當看家員環遊世界根據《每......
台美關稅降至15% 工總肯定談判團隊:應持續關注供應鏈結構與產業平衡 台灣關稅談判終於敲定,全國工業總會今(16)日表示,工總高度肯定政府談判團隊在極為複雜的地緣政治環境下,將「對等關稅」降至15%,且不與最惠國待遇(MFN)稅率疊加計算,不僅縮小與日本、韓國等主要競爭國家,亦於縮小與主要競爭國之間的制度性差距。至於在與我國產業結構甚深的232條款議題上,我國談判代表成功爭取半導體及半導體衍生品適用最優惠盟國待遇,與日本、韓國......
「先進製程10年內不會低於8成!」龔明鑫看台美關稅:根留台灣趨勢不變 台美關稅談判結果出爐,過去外界擔憂半導體持續出走會影響台灣競爭力。經濟部長龔明鑫今(16)日受訪時表示,半導體的5奈米以下先進製程,在2036年之前不會低於80%,強調會讓半導體根留台灣。值得注意的是,在這次談判當中,美國商務部提出希望美國本土能讓4成台灣半導體產能赴美投資生產,外界擔憂供應鏈有「去台化」。龔明鑫回應,台灣擁有全球最高效率的高階半導體生產聚落......
台北市10年蒸發一個大安區!高房價讓「脫北潮」煞不住,19萬人改當桃園人 近年房價高漲,「台北居大不易」迫使大台北地區人口板塊出現轉移。根據內政部統計,台北市在2016~2025年這10年之間淨遷出人口高達27.1 萬人,已經接近整個大安區人口;反觀鄰近的新北市、桃園市分別淨遷入 9.6 萬、19.1萬人。
大家房屋企劃研究室公關襄理賴志昶指出,台北市除了高房價排擠年輕族群,還有外縣市捷運機能逐漸完善,以及TPASS通勤月票等政......
台美關稅》台股怎麼看?台新偏多上看 富邦「風險框架」提醒:3細節還沒落地 台美經貿對等關稅談判終於有結果,隨不確定因素消除,以及「對等關稅15%不疊加MFN」與「半導體及半導體衍生品232關稅取得最優惠待遇」兩大利多加持下,今(16)日台股開高走高,早盤指數一度來到31339.39,再創歷史新猷。對此,台新投顧認為「談判優於預期」,視為台股利多起點,主張半導體與AI長線趨勢更確立、傳產競爭力可望回升,甚至把金融業的海外布局想像也一......
關稅懶人包》一文看懂台美新共識:15%不疊加、半導體配額免稅 投資MOU也簽了 台美經貿對等關稅談判終於拍板。行政院今(16)日表示,我方談判團隊於美東時間1月15日與美方完成總結會議,確認包括「對等關稅15%不疊加原MFN」、「半導體及半導體衍生品232關稅取得最優惠待遇」、以及「擴大供應鏈投資合作、深化台美AI戰略夥伴關係」等多項預定目標,同時共同見證駐美國台北經濟文化代表處(TECRO)與美國在台協會(AIT)在美國商務部簽署投資......
商業熱議》電真的不夠用了!美國13州陷入「電荒」危機,終將拖累台灣AI供應鏈發展? 科技行業不斷膨脹的電力需求,正將美國 13 州的電網推向極限。與此同時,不斷攀升的電價已引發消費者強烈不滿。根據預估,未來十年電力需求,將以年均 4.8% 的速度增長,對於一個多年來沒有經歷需求大幅增長的系統來說,這是一個驚人的速度。加上極端氣候越來越明顯,美國能源產業正面臨夾擊的窘境,這樣會影響台灣 AI 供應鏈出貨?快看…點擊此處,VVIP獨享完整內容全......
肯德基認了原味蛋塔「只是改配方」!停售又上架為何被罵?超極酥新配方有何不同?官方說明影片曝光 肯德基蛋塔在台灣連鎖速食市場占有一個特殊位置,原因是肯德基蛋塔被視為少數能與炸雞分庭抗禮的商品。16日下午,肯德基在官方Facebook粉絲專頁釋出影片,正式宣告販售28年的「原味蛋塔」下架,並由全新配方的版本取代,引爆討論。事前一天網路間流傳「肯德基蛋塔要停售」的訊息,造成實體門市出現搶購狀況,原味蛋塔短時間內成為民眾排隊指名的商品。當肯德基證實「原味蛋塔......
高鐵春節票開賣秒當機!內行曝1招突圍 不用狂刷APP也能買到 過年返鄉第一關就卡關。台灣高鐵 春節疏運車票今(16)日凌晨0時正式開賣,大量民眾熬夜守在電腦與手機前,卻在開賣瞬間迎來官網、APP同步當機的窘境。畫面不是「系統忙碌中」,就是直接顯示暫停服務,不少人一路刷到凌晨0時40分仍無法進入,社群平台瞬間炸鍋。
不過,在一片哀號聲中,卻有「內行人」悄悄分享成功買到票的實戰經驗:直衝超商 ibon。有人甚至不到10分鐘......
2026過年高鐵搶票大當機!內行教2招「免浪費時間重新整理」,不到十分鐘順利刷到票 過年高鐵車票今(16)日凌晨0時開放訂購,不少民眾熬夜守在電腦與手機前,希望順利搶到返鄉車票。然而在開賣後不久,高鐵官網與APP陸續傳出當機、連線不穩的情況,許多民眾直到凌晨時仍卡在「系統忙碌中」。熟悉搶票流程的網友指出,訂票成功與否其實與網路速度有關,建議使用較穩定的網路環境操作。另有人分享,若改用便利商店的多媒體機台(如 ibon)購票,反而能快速地完成......
台股上看36000點!全面解析台美關稅誰大利多 台新投顧點名6+1重點族群 台美關稅談判千呼萬喚下終於拍板,在美東時間15日總結會議結束後,,並取得台灣對等關稅調降為15%且不疊加最惠國待遇稅率半導體及半導體衍生品等232關稅最優惠待遇;台灣半導體與科技企業對美直接投資至少2500億美元。對此,台新投顧今(16)日提出4大核心目標重點全解析,指出台美關稅談判優於預期,確立半導體、AI 產業長期利多,也達成多項「最優惠待遇」共識;台新......
台美關稅確定15%,條件贏過日、韓?專家解讀協議內容,台灣供應鏈要注意這些事 經與美國多次磋商,台灣對等關稅總算降至15%,並在232條款架構下成功為多項關鍵產品爭取最優惠待遇。專家指出,相關供應鏈仍需注意相關政策變化,以及對於台灣目前已經完備的半導體產業是否帶來另一波上下游整合或移動的趨勢。
美國商務部公布台灣與美國將簽署貿易協議,美國對台灣產製貨品適用的對等關稅稅率合計不超過15%,並針對232條款部分商品提供關稅優惠。台灣半導......
警政人事大風吹,139人名單曝光!周幼偉、李西河屆退,北高警察局長換人做 警政高階人事塵埃落定,警政署今(16)日上午公布名單,副署長由警政署主任秘書郭士傑接任、台北市政府警察局長由高雄市政府警察局長林炎田接任、高雄市政府警察局長由航空警察局長趙瑞華接任、刑事警察局長由保安警察第七總隊長邱紹洲接任,除了前述3名高層人事調動,此次總計有2個直轄市政府警察局長、9個縣市政府警察局長調動。警政署副署長廖美玲、刑事警察局長周幼偉及台北市......
準備領紅包了!符合資格1地區發「6000元禮金連領3年」,年齡限制/如何申請/領取金額 嘉義縣梅山鄉家長注意了!為對抗少子化衝擊並減輕育兒壓力,梅山鄉公所宣布自 1 月 19 日起,正式發放「兒童生日禮金」。凡設籍滿一年的 1 至 3 歲幼兒,每年生日可領取 6,000 元紅包,搭配現行最高 10 萬元的生育補助,打造全台最有感的偏鄉育兒福利,預計將引發一波遷入熱潮。2026 嘉義梅山育兒補助再加碼!1至3歲生日禮金領 6000 元,1/19 ......
科技熱議》中國記憶體晶片巨人誕生!長鑫存儲上市募資將創全球紀錄,到底厲害在哪? 中國記憶體晶片產業將誕生一個新星——長鑫存儲(CXMT)已向上海科創板遞交上市計畫,目標募資約 295 億元人民幣(約42.2億美元),資金將用於擴產、製程升級與研發,意在加速追趕由三星、SK 海力士與美光主導的 DRAM 市場。它目前市占仍不高(外界估計約數個百分點),但在記憶體價格回升、AI 帶動高頻寬記憶體(HBM)需求的背景下,市場開始重新評估中國記......
台新投顧:台美關稅談判優於預期,台股上看3萬6000點、傳產金融受惠大 台美經貿對等關稅談判今(16)日上午公布細節,台新投顧發表評論指出,本次談判協議優於預期,不僅確立半導體、AI產業長期利多,更達成多項「最優惠待遇」共識,加上台積電法說展望佳,長期看好台股高點上看3萬6000點。電子產業方面,整體而言,影響甚微。多數晶片維持免稅,僅部分銷往中國晶片須課稅(多由客戶吸收)。信保基金方面則有利台廠赴美設廠時貸款成本下降,提升赴美......
台美關稅15%工具機族群重磅利多!「這1檔」飆漲9.88%亮燈了,現在卡位穩嗎?法人這樣看 台美關稅方案成形,傳產股迎來熱點,尤其工具機族群與汽車零件族群在盤面上同步發動。最新關稅安排使台灣在工具機出口競爭上重新站到日韓歐盟同一起跑點,市場情緒急速改變,買單集中在協易機與恩德等代表性工具機企業,成交力道明顯偏多。工具機關稅怎麼調?台美談判結論對台企有什麼意義?台美對等關稅於15日進入總結階段,結果確認台灣輸美關稅降至15%,且不再疊加最惠國待遇,使......
華爾街日報》NBA打假球醜聞持續發酵!NCAA、17所美國大學,還有中國CBA職籃都被捲入 2024年,一樁籃球賭博醜聞初露端倪時,似乎只涉及多倫多的一名NBA邊緣前鋒。隨著調查的深入,指控範圍不斷擴大,還牽涉到一名現役NBA主教練和一名明星球員,並涉嫌操縱賽事和有組織犯罪。
周四上午,美國聯邦檢察官對這起案件給出了迄今為止最清晰的描述:這是一起全國性和國際性的陰謀,據稱操縱了數十場比賽,從美國大學籃球賽到中國頂級職業聯賽均有涉及。該案現已成為美......
上班族小確幸? 3年10萬補助領取攻略,115年熱門課程一次看 職場技術更迭速度飛快,從生成式AI到PMP專案管理,想進修卻擔心學費動輒數萬、荷包失血?勞動部勞動力發展署北分署釋出最新利多,115年上半年預計開辦937班訓練課程,釋出超過2萬個訓練機會。這項被稱為「產業人才投資方案」的政策,不僅提供在職勞工進修管道,更有「3年10萬」的超高額補助。許多勞工雖然聽過政府有補助,卻往往因不清楚規則而卻步。根據北分署最新公告,......
Toyota RAV4也上榜!千萬別買7款日系車,修車師傅證實「動力差容易故障、維修費超貴」 車子是許多人出遊、代步的工具,但買車是一筆不小的支出,若買錯了,不僅錢花得不值得,後續還可能要花費更多。根據美國理財網站《GOBankingRates》報導,美國知名修車廠 German Car Depot 老闆兼資深技師 Alan Gelfand 表示,多款日本汽車長期存在機械性缺陷,且已被獨立技師及美國多家權威媒體點名。Gelfand 提醒消費者,購車前......
去UNIQLO別只買素T!內行狂掃「1低調神物」連通勤族都瘋搶:只要600元、CP值超高 日本 UNIQLO 最近又出了一款被日媒封為「旅行神包」的話題新品!這款名為「澎軟肩背包」(パフィーショルダーバッグ)的小包售價僅 2,990 日圓(約台幣 606 元),雖然摸起來像雲朵般輕盈柔軟,卻擁有驚人的 24 公升大容量,不但能輕鬆塞進兩天一夜的行李,外側還有可以掛吊飾的小巧思,讓這款包剛上市就憑藉超強收納力與極簡質感,成為日本通勤族與旅行愛好者人......
肯德基原味蛋塔真的要停售了?官方一次說清楚,最新回應曝光 台灣人最熟悉的經典味道宣告換代!肯德基昨日傳出停售消息後,今日正式證實已販售 28 年的經典原味蛋撻下架,並由從撻皮到結構全面進化的「原味蛋撻-超極酥」正式接棒。肯德基今日宣布一項重磅決定:陪伴無數人成長、販售長達 28 年的「經典原味蛋撻」已正式下架不再販售。這項消息引起廣大粉絲的熱烈討論,不少饕客對於這份回憶中的味道表示不捨。然而,官方也隨即公開了醞釀已......
停砍年金新抗爭啟動!他曝軍公教維權悲歌:公務員太太退休看帳戶驚覺一事 台灣關稅降至15%終於敲定,然而國內政壇仍是對立態勢,除總預算、國防特別條例引發朝野激烈交鋒外,去年底三讀通過攸關停砍公教年金案的《公務人員退休資遣撫卹法》與《公立學校教職員退休資遣撫卹條例》修正案,在行政院及考試院先後遞狀聲請釋憲及暫時處分後,如今也陷入僵局。軍公教反年改大將、全國公務人員協會前理事長李來希今(16)日分享,太太已正式退休,感謝照顧她的長官......
關稅15%不是白拿!盧特尼克直言:台灣砸5,000億美元投資只為取悅川普 美國與台灣敲定最新貿易協議後,美方高層罕見以直白語氣說出談判背後的政治邏輯。美國商務部長 Howard Lutnick 近日接受 CNBC 專訪時直言,台灣之所以承諾對美進行史無前例的大規模投資,關鍵原因只有一個「台灣想讓美國總統川普滿意」。
關稅降至15%背後的代價 5,000億美元投資換市場准入
根據已敲定的協議內容,台灣輸美商品關稅將降至1......
挑戰1400元天價?台達電(2308)營收衝破5548億創新高 外資點名「這2大關鍵」太狂了 台股近期多頭氣勢如虹,權值股輪番上陣,其中電源供應器大廠台達電(2308)表現更是令人驚艷。在AI浪潮與綠能轉型的雙重助攻下,台達電股價強勢表態,不僅帶動相關供應鏈「電感族群」指數衝高,更與鴻海等重量級權值股聯手,推升加權指數站上31159點的新里程碑。究竟這波漲勢背後的底氣何在?外資圈為何敢喊出「目標價1400元」的驚人數字?AI液冷散熱需求炸裂,為何外資......
台美關稅》從25%課稅風險到豁免待遇:深度解析「半導體衍生品」的談判攻防戰 2026年1月14日,全球半導體產業經歷了震盪的一天。美國政府依據《貿易擴張法》第232條款,正式宣布對部分進口至美國的半導體、半導體製造設備及衍生性商品課徵25%的進口關稅。這項政策主要指向非美國境內使用的AI晶片,以及再出口至第三國的相關產品。對於高度依賴美國市場、且正處於AI出口爆發期的台灣而言,這無疑是一場巨大的經濟海嘯預警。然而,僅在短短24小時後......
台美關稅》解密「台灣模式」:5000億美元投資背後,如何換取美方最優惠盟國待遇? 美東時間元月15日,華盛頓特區的美國商務部大樓內氣氛肅穆而熱烈。行政院副院長鄭麗君與行政院經貿談判辦公室總談判代表楊珍妮,率領我方談判團隊與美國商務部長盧特尼克(Howard Lutnick)及美國貿易代表格里爾(Jamieson Greer)展開了最終回合的總結會議。隨著雙方代表在投資合作備忘錄(MOU)上落筆簽署,一場牽動台灣未來十年產業布局的關稅談判終......
台美關稅》台股上看36000點!半導體化材、廠務、設備受惠 傳產金融迎轉骨契機 隨著台美關稅談判塵埃落定,台北股市隨即迎來強大的多頭動能。這場被法人圈形容為「優於預期」的經貿協議,不僅成功化解了先前籠罩在電子權值股頭上的關稅陰霾,更為台灣出口導向的產業結構注入一劑強心針。台新投顧大膽預測,在協議利多疊加半導體長線旺季的帶動下,台股長期高點有望上看36000點,開啟台美經貿共同繁榮的新格局。貿易不確定性消除:台股長線多頭的定海神針在談判成......
關稅調降至15%!鄭麗君指GDP成長衝擊減緩8成:美方將投資台灣「5大信賴產業」 針對台美關稅談判結果,行政院副院長鄭麗君今(16)日在駐美代表處記者會上指出,根據智庫評估,現在15%稅率較去年4月的32%,對我國產業、出口、相關就業還有GDP成長的衝擊減緩8成。她也提到,美方也將擴大投資我國「5大信賴產業」,包括半導體、人工智慧、國防科技、安全與監控、次世代通訊及生物科技產業等,美國進出口銀行及美國國際開發金融公司等美國金融機構,也將適......
台美關稅15%不疊加 卓榮泰讚談判團隊「4目標全數達成」:擊出漂亮全壘打 台美關稅達共識,調降為15%且不疊加。行政院長卓榮泰今(16)日表示,這一次的談判,整個談判團隊經過多日的努力,以及多次的協商,完成了這項工作,4項目標全數達成,擊出了一隻漂亮的全壘打,值得大家為談判團隊嘉許,他也強調,台灣有護國神山,「只要主峰留在台灣,山在台灣,台灣就是山」,就可以立足台灣、布局全球,行銷全世界。卓榮泰指出,這一次談判代表所秉持的4項目標......
華新(1605)狂飆逾6%!AI液冷題材發威,外資倒貨5萬張…竟被「這條線」硬扛下來 台北股市近期盤面焦點重回傳產與科技結合的題材股,其中電線電纜大廠華新(1605)近日上演了一場精彩的多空對決大戲。根據最新的盤中動態顯示,華新股價在15日盤中展現強勁爆發力,一度飆漲超過 6%,成為市場矚目的焦點。這波漲勢背後最耐人尋味的,在於籌碼面的劇烈換手:儘管外資近期狂賣近 5 萬張,試圖壓低股價,但市場「主力」卻選擇在此時進場大舉回補,硬生生將股價推......
父親賣2億不動產「還沒過戶完就往生」!國稅局曝家人忘做1件事,連補帶罰鉅額稅金 不動產交易過程中,若賣方在簽約後、尚未完成過戶前不幸過世,遺產稅該如何申報?財政部南區國稅局提醒,此類情況涉及房產價值、移轉義務、剩餘價款三大關鍵,繼承人應掌握以下申報邏輯,以免因漏報而受罰。生前出售不動產未辦妥所有權移轉登記 小心連補帶罰更多稅金國稅局表示,遺產稅的課徵範圍以「死亡當下」的財產狀況為準。由於此時房產仍登記在被繼承人名下,依法必須列入遺產......
50歲也來得及!勞保退休金怎麼領最划算?勞動部教1招領到天花板,老後多拿百萬元 隨著勞動基金投資收益交出漂亮成績單,去年前 11 月獲利突破 6,500 億元,亮眼的表現直接帶動勞工自救意識。根據勞動部最新統計,截至去年 10 月底,選擇「勞退自提」的人數已攀升至 134.4 萬人,單年增加逾 15 萬人,增幅改寫歷史新高。有趣的是,女性勞工參與自願提繳的比例達 52.35%,顯示女性對退休後經濟穩定性的重視度更勝男性。為什麼 95% ......
斷言「得高雄者得2028」!沈政男曝南台灣「對決關鍵」:藍營在這勝算更大 民進黨台南、高雄初選結果先後出爐,分別由立委陳亭妃、賴瑞隆出線,將與國民黨立委謝龍介、柯志恩進行對決;精神科醫師沈政男認為,2026大選受到台海局勢影響,恐比2028大選更受國際矚目。而在這次的選舉中,決定勝負的關鍵便是高雄與台南二都,其中更是「得高雄者得2028」。沈政男透過Threads直言,雖然外界普遍認為總統賴清德介入黨內初選,但在他看來,一來......
欺負台灣下場慘了,台灣不買「1水果」了!進口量雪崩式暴跌98%,我國強勢捍衛主權 台灣人愛吃蘋果出了名,年市場規模接近百億元台幣。然而,2025 年台灣蘋果進口市場卻出現了罕見的劇烈波動。受南非片面迎合中國打壓、迫遷我國駐處的外交紛擾影響,台灣民間與政府展現強硬立場,直接反映在貿易數據上。根據 農業部 2026 年 1 月最新發布的統計報告,南非蘋果對台出口額出現「斷崖式」暴跌,新鮮蘋果進口量更直接掛零,顯示經貿反制力道驚人。1水果進口額......
關稅談判敲定「台灣模式」進軍美國!外界憂台灣產業鏈外移 鄭麗君全說了 台美關稅談判在美東時間15日結束總結會議,確定台灣對等關稅調降為15%且不疊加、台灣半導體與科技企業對美直接投資至少2,500億美元、半導體及半導體衍生品等232關稅取得最優惠待遇、擴大供應鏈投資合作、深化台美AI(人工智慧)戰略夥伴關係等多項談判目標。被問到是否會掏空我國產業,行政院副院長鄭麗君在記者會上表示,以台灣模式跟美國磋商供應鏈合作,最重要的0戰略......
汽車零關稅≠車價大降!進口車會變便宜?美規車降關稅能省多少?台灣車價偏高「真正原因」是這個 近期台美汽車關稅議題在網路論壇與車友圈持續發酵,其中最受關注的是「美規車是否會適用零關稅」。在台美談判中,經濟部產業發展署說明政府採用「先處理關稅、再看貨物稅」的節奏,而整個談判核心在於汽車關稅僅針對「美國製造」的進口車,也就是一般市場俗稱的美規車,並非所有進口車都能受惠。由於汽車關稅可因雙邊協議而調整,貨物稅則涉及所有國產與進口車型,處理難度差異極大,使得......