台美經貿對等關稅談判終於有結果,隨不確定因素消除,以及「對等關稅15%不疊加MFN」與「半導體及半導體衍生品232關稅取得最優惠待遇」兩大利多加持下,今(16)日台股開高走高,早盤指數一度來到31339.39,再創歷史新猷。
對此,台新投顧認為「談判優於預期」,視為台股利多起點,主張半導體與AI長線趨勢更確立、傳產競爭力可望回升,甚至把金融業的海外布局想像也一併拉進來;富邦投顧則用更冷靜的方式提醒:232已啟動、配額與稅率仍待公告,台股可偏多,但不能忽略「落地細則」才是決定行情續航力的關鍵。
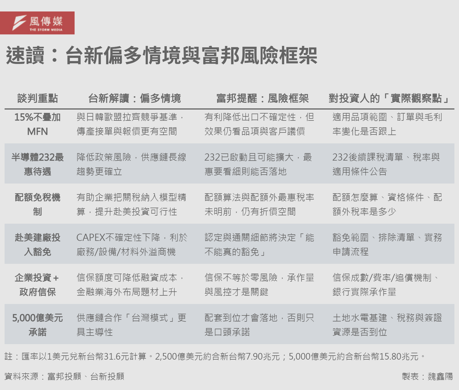
為何這次談判能「定錨」市場?關鍵是15%不疊加+232最惠待遇
法人正面看待「15%不疊加MFN」結果。這不只是稅率降到15%,更重要的是避免「稅上加稅」:對等關稅以15%計算,但不再加回原本最惠國稅率(MFN)。行政院也強調,台灣拿到的是主要逆差國中的最優惠待遇,並與日、韓、歐盟等盟友採相同計算方式,等於把出口競爭基準拉到同一條起跑線。
第二部分則是「232最優惠待遇」。富邦投顧與行政院都點出,美方已先對部分半導體產品啟動232關稅(先進運算晶片等),且未來不排除擴大品項或調整稅率。
在這個前提下,台灣談到「最優惠待遇」的意義,不是「完全免於232」,而是把風險從不可控、不可預測,拉回到「有條件、可談、可計算」;包含對美投資的半導體與衍生品業者可享「一定配額免稅」,配額外仍享最惠稅率(稅率待美方後續公布),同時對赴美設廠所需的原物料、設備、零組件等,爭取豁免相關對等關稅及232關稅。

台新「偏多劇本」:利多不只半導體,傳產與金融也一起上桌
台新投顧認為,核心在「談判結果把長線趨勢講得更完整」;把這次成果定位為兩個訊號:一是半導體與AI供應鏈的戰略地位被再次確認;二是15%不疊加讓傳產出口競爭力「實質回來」,而不是只停留在政策口號。
在這個框架下,台新將受惠族群區分成以下三層:
第一層:AI與半導體周邊供應鏈(偏長線、偏結構性)
台新點名廠務、先進設備、先進封裝、特用化學等,理由不難理解:當「赴美投資+設備材料豁免」降低建廠不確定性,資本支出能見度往往就會往供應鏈外溢。
第二層:台灣產地、外銷美國為主的傳產(偏短中期、偏訂單敏感)
工具機、重電、汽車零組件、自行車、高爾夫與運動器材等,屬於一旦稅負結構改善,報價與接單就容易立刻感受到溫度的族群。15%不疊加的「計算方式」本身,就會直接反映在與客戶談價的空間上。
第三層:金融業(偏政策題材、但成敗須看細則)
台新特別把「2500億美元信用保證額度」視為可能推升台資銀行在美國市場競爭力的工具:企業赴美設廠、供應鏈投資需要融資與避險,銀行的跨境授信、專案融資、保證與匯率風控需求,確實可能同步放大。
富邦提「風險框架」:行情偏多,但三個細節沒落地前,分化只會更劇烈
富邦投顧的出發點更像是「把投資人最容易忽略的坑先標出來」。它承認談判成果有助降低出口與總體不確定性,但提醒市場要把注意力放回三件事:232的擴大風險、配額與稅率的落地細則,以及個別公司產品組合與赴美布局的差異。














































