人工智慧(AI)基建需求熱旺,帶領台積電股價衝上歷史新高1355元帶,加權指數一度站上2萬6394點,再創台股歷史新高。市場原以為台股將乘勢再攻,卻在聯準會主席鮑爾一句「股市可能超漲」的談話後戛然而止,美股急轉直下,台股同步翻黑,25日收在2萬6023.85點、下跌172.88點。這波創高後的震盪,讓市場聚焦第四季行情究竟能否續強,又有哪些族群值得關注。
台股這波走勢,不僅凸顯全球金融市場對貨幣政策的敏感,也為台股第四季行情奠定基調:目前多頭結構未破,但震盪幅度加劇。法人普遍認為,行情不再是單邊上漲,而將進入高檔區間震盪格局,建議投資人順勢汰弱留強。
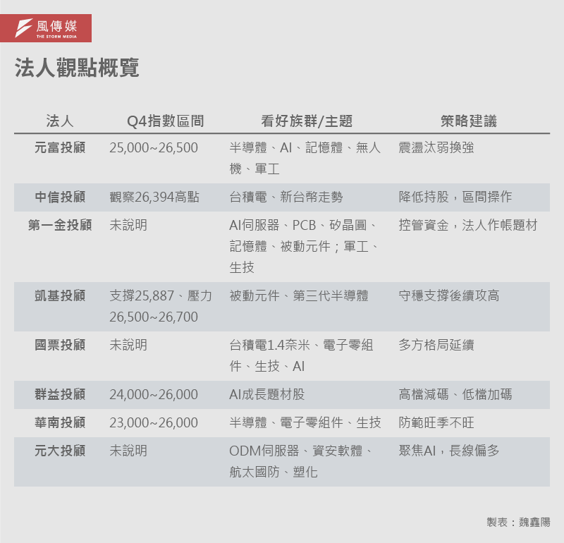
區間震盪格局:上漲下跌皆有限
綜合多位法人對第四季台股表現的預估,發現呈現驚人的一致性:下檔支撐帶:2萬4000到2萬5000點;上方壓力區為:2萬6000到2萬6500點。
群益投顧指出,第四季台股指數將落在2萬4000到2萬6000點之間運行,操作上建議採「高檔減碼、低檔加碼」。華南投顧也提出相似觀點,並將指數區間略微下修至2萬3000到2萬6000點,同時提醒第四季可能出現「旺季不旺」的情況。
凱基進一步強調2萬5887點是關鍵缺口支撐,若能守穩,後市仍有挑戰2萬6500到2萬6700點的機會。整體而言,市場雖有高點壓力,但支撐帶明確,投資人可據此進行區間操作。
AI仍是最強主旋律
AI在第三季帶動半導體與電子族群全面走強,進入第四季,法人依舊將其列為投資主旋律。
元大投顧點出,AI市場正處於高速成長期,ODM伺服器需求仍高,ASIC 解決方案快速放量。受惠族群包括華碩、宏碁、研華、樺漢、神基等邊緣 AI 供應鏈。法人預估,2025年台股獲利年成長率約8.8%,2026年續增10.8%,AI應用仍是最主要的支撐。
此外,被動元件與第三代半導體也被點名將在震盪中率先出頭。凱基觀察到,這兩個族群已顯示回溫跡象,可能成為第四季的亮點。
軍工與航太:地緣政治的加持
除了AI,另一個快速升溫的題材是軍工與航太。國票投顧看好台積電中科 1.4 奈米動土對產業長線的正面影響,並推薦康普、華通、美時等題材股。
元大則指出,台灣國防預算大幅增加,無人機、飛彈與造船產業鏈直接受惠。在地緣政治緊張、美國推動供應鏈安全的背景下,軍工與航太不再只是題材,而逐漸成為資金配置的一環。
資安、生技與塑化:配角逐漸成形
第一金投顧特別關注 資安軟體,認為隨著企業加速擁抱 AI 與雲端科技,資安需求急速放大。而在非電子族群中,生技與醫療產業也因政策與需求支撐,持續吸引資金青睞。
值得注意的是,塑化族群在前期因中國市場競爭而低迷,如今隨著中國政策轉向「反內捲」,有機會迎來反彈。這類「跌深反彈」的傳產股,或許能在震盪市中提供另類機會。
操作心法:震盪中汰弱留強
投資策略上,法人建議聚焦以下原則:
‧2萬6000點以上減碼:避免在高檔承擔過大風險。
‧2萬4000點以下加碼:逢低布局核心成長股。
建議於指數區間內靈活操作:持股持續汰弱留強,鎖定具基本面支撐的族群。
中信投顧提醒,外資持股比重高達45到46%,籌碼面存在風險。因此,投資人應降低持股水位,採取「區間思維」而非盲目追高。

鮑爾的談話讓市場從亢奮轉為謹慎,但從各法人一致的看法來看,台股並未走向空頭,而是進入震盪整理。對投資人而言,第四季關鍵不在於追逐指數,而在於篩選具成長性的故事:AI仍是核心,軍工與航太快速崛起,資安與生技則提供配角助攻。
台股進入高檔震盪格局,此時,投資紀律與耐心將比激情更重要。唯有在震盪中將持股汰弱留強,投資人才能在風險與機會並存的局勢裡,把握後續突破時的契機。 (相關報導: 星門計畫動了 ChatGPT執行長曝5000億美元投資計畫進度超前 | 更多文章 )






















































